Modul: Konfiguration der Komponenten einer LLUA#
Inhalt
Die individuelle Konfiguration der Komponenten einer LLUA bietet die Möglichkeit, die Umgebung detailliert an die Bedürfnisse der Lehrveranstaltung anzupassen. Die Möglichkeiten der Konfiguration sind vielfältig und können von diesem Modul nicht in Gänze abgedeckt werden. In diesem Modul werden die prinzipielle sowie konkrete (exemplarische) Konfiguration der Komponenten einer LLUA beschrieben. Dazu zählt z. B. die Anbindungen an einen zentralen Authentifizierungsdienst, die Rechteverwaltung sowie die Einrichtung spezialisierter Plugins.
Dieses Modul beschreibt die prinzipielle sowie konkrete (beispielhafte) Konfiguration der Komponenten einer LLUA. Dazu werden hier die folgenden Tätigkeitsfelder gezählt:
- Konfiguration der Erreichbarkeit einer Komponente (z. B. aus dem Internet, eines VPNs und eingeschränkt auf einzelne BenutzerInnen)
- Verwaltung der Rechte (für Gruppen oder einzelne BenutzerInnen)
- Kopplung/Integration mit den anderen Komponenten (z. B. Zugriffe auf Datenbanken und sonstige Verknüpfungen/Einbindungen)
- Anpassung der Komponente an individuelle Bedürfnisse/Anforderungen (z. B. auch unter Berücksichtigung der Datenaufzeichnung)
Die Möglichkeiten der Konfiguration sind vielfältig und können von diesem Modul nicht in Gänze abgedeckt werden. Dieses Modul beschreibt jedoch Varianten der Konfiguration und Integration (z. B. grafische Oberflächen und Konfigurationsdateien) die je nach Wissensstand/Interesse/verfügbarer Zeit abgewogen und so bei der Wahl der konkreten Ausprägung der Komponenten miteinbezogen werden sollten. Für die exemplarische LLUA wird dieses Modul konkrete Beispiele und Beschreibungen geben, wie diese Absichten konfiguriert werden können.
Prinzipielle Konfiguration der Komponenten einer LLUA#
Für die prinzipielle Konfiguration der Komponenten einer LLUA sind folgende Punkte zu beachten:
Bereitstellung des Dienstes innerhalb eines VPN oder im Internet
Hier sollte sich die Frage gestellt werden, welche Dienste der LLUA nur innerhalb des Netzwerkes der Bildungseinrichtung erreichbar sein sollen und welche Dienste generell im Internet zugreifbar sein können.
Kopplung / Interaktion der Dienste untereinander
Dabei geht es darum, welche Dienste miteinander interagieren können müssen bzw. wie diese zusammenhängen.
Verwaltung der Rechte in den Diensten
Unter anderem werden hier Fragestellungen betrachtet, wie das Rechtemanagement innerhalb der Dienste aussieht und welche Gruppe an Beteiligten welche Rechte haben sollte / darf.
Anpassung der Komponente an individuelle Bedürfnisse/Anforderungen
Die einzelnen Komponenten an seine eigenen Bedürfnisse bzw. die der Lehrveranstaltung und der Beteiligten anzupassen, ist ein wichtiger Aspekt. In der Regel unterliegt diese Gestaltung einer wiederkehrenden Anpassung innerhalb oder nach/vor Lehrveranstaltungen.
Zugriff auf Dienste übers Netzwerk/Internet#
Wie bereits erwähnt, kann es sich anbieten einige Teile der LLUA auch außerhalb des Netzwerkes der Bildungseinrichtung erreichbar zu machen. Besonders bezieht sich dies auf Dienste wie das Projektmanagement, Dienste zur Dokumentation oder auch Text, so wie Sprachchats. Hierfür ist besonders zu beachten, dass die freigegebenen Ports für diese Dienste außerhalb des Netzwerkes der Bildungseinrichtung erreichbar sind. Zudem ist es für diese Dienste essenziell wichtig, dass eine SSL Verschlüsselung vorliegt. Dieser gesamte Punkt sollte im engen Austausch mit den Administratoren des jeweiligen Rechenzentrums bearbeitet werden. Siehe auch Modul: Setup der Komponenten einer LLUA
Zugriff auf Datenbank übers Netzwerk/Internet#
Die Datenbanken sollten möglichst nicht aus dem Internet heraus erreichbar sein.
Wie Datenbanken über das Netzwerk zugreifbar gemacht werden können, ist hier am Beispiel des Data Warehouses beschrieben.
Dienst für Projektmanagement#
Essenzielle Punkte für den Dienst, der das Projektmanagement ermöglicht, beziehen sich auf die Rechteverwaltung, die Konfiguration von Projekten, die Integration mit anderen Diensten und damit auch die Benutzung von Marktplätzen für Erweiterungen. Da der Dienst für Projektmanagement ein zentraler Bestandteil der Lehrveranstaltung ist, wäre die Bereitstellung außerhalb des Netzwerkes der Bildungseinrichtung unabdingbar.
Rechteverwaltung des Dienstes für Projektmanagement
Da der Projektmanagementdienst grundsätzlich zur Verwaltung von Projekten genutzt wird, sollten unterschiedliche Rollen erstellt werden, die verschiedene Arten von Rechten kombinieren. Viele Projektmanagementdienste stellen bereits vordefinierte Rollen bereit wie z. B. für Administratoren, Product Owner, Scrum Master oder Entwickler. Es bietet sich an, die Rollen nach diesen Verantwortlichkeiten zu schneiden.
Konfiguration von Projekten
Damit die Projektkonfiguration nicht jedes Semester manuell durchgeführt werden muss, bietet es sich an, Vorlagen bereitzustellen. Viele Projektmanagementdienste haben bereits Beispielvorlagen für Projekte, die z. B. auf Kanban, Scrum, oder normalen Projektmanagement basieren. Hier wäre es sinnvoll eine solche Vorlage zu verwenden und nach den Bedürfnissen der Lernumgebung anzupassen.
Integration mit anderen Diensten
Hier ist es sinnvoll zu recherchieren, ob der eingesetzte Dienst native Integrationen zu populären Versionsverwaltungen besitzt, oder Integration zu Dokumentationsanwendungen. Alternativ haben viele Projektmanagementdienste Marktplätze, die solche externen Schnittstellen nachträglich hinzufügen. Eine Integration mit der Versionsverwaltung ist sinnvoll, damit Commits von diesen direkt dem zugrunde liegenden Ticket zugeordnet werden kann. Die Verbindung mit dem Dokumentationsdienst ist notwendig, damit ebenfalls eine Verknüpfung mit dem Tickets erfolgen kann.
Marktplätze für Erweiterung des Dienstes
Wie bereits erwähnt, können solche Marktplätze einen Beitrag zur Erweiterung der Funktionalität von dem Dienst bereitstellen. Das ist sinnvoll, da spätere Erweiterungen der LLUA, wenn Bedarf da ist, direkt in dem Projektmanagementdienst nachträglich eingebettet werden können.
Anpassung für die Datenaufzeichnung
Die ausgewählten Werkzeuge, welche das Projektmanagement unterstützen, übernehmen Tätigkeiten der Datenaufzeichnung in einer LLUA. Somit sollten deren vorhandenen Datenaufzeichnungsfähigkeiten untersucht und ggf. entsprechend der individuellen Bedürfnisse angepasst werden.
Dienst zur Dokumentation#
Der Dienst zur Dokumentation besitzt ähnliche Anforderungen wie der Projektmanagementdienst. Zusätzlich ist eine integrierte Versionsverwaltung denkbar, um Änderungen der Dokumentation nachvollziehen zu können. Wie bei dem Projektmanagementdienst, sollte der Dokumentationsdienst auch außerhalb des Netzwerkes der Bildungseinrichtung benutzbar sein.
Rechteverwaltung des Dokumentationsdienstes
Hier gilt es zu unterscheiden, um welche Art von Dokumentation es sich handelt. Grundsätzlich sollten Seiten, die alleinig zu Informationszwecken von den Veranstaltenden angelegt worden sind, nicht von Teilnehmenden manipulierbar sein. Dokumentation von Inhalten aus der Lehrveranstaltung sollten hingegen von allen Teilnehmenden editierbar sein.
Konfiguration von Bereichen
Verschiedene Lehrveranstaltungen benötigen verschieden strukturierte Bereiche. Hier bieten viele Dokumentationsdienste diverse Vorlagen an, u. a. für Softwareentwicklungsprojekte oder normale Dokumentationsprojekte. Falls die Lehrveranstaltung speziellere Vorlagen benötigt, so müssen diese selbst angelegt werden.
Integration mit anderen Diensten
Da der Dokumentationsdienst der zentrale Ort für Dokumentation ist, wäre eine Integration von allen Diensten notwendig, in denen Aktivitäten abgebildet werden. Das umfasst z. B. das Projektmanagement.
Marktplätze für Erweiterung des Dienstes
Damit der Dokumentationsdienst möglichst gut zur Lehrveranstaltung passt, ist es hilfreich, wenn dieser einen Marktplatz anbietet, der die Integration von weiterer Funktionalität ermöglicht. Zum Beispiel das Einbetten von populären Diagrammanwendungen.
Integrierte Versionsverwaltung
Um Änderungen der Dokumentationsstruktur nachverfolgen zu können und gegebenenfalls rückgängig zu machen, ist es hilfreich, wenn der Dokumentationsdienst eine eingebaute Versionsverwaltung zur Verfügung stellt.
Anpassung für die Datenaufzeichnung
Die ausgewählten Werkzeuge, welche die Dokumentation unterstützen, übernehmen Tätigkeiten der Datenaufzeichnung in einer LLUA. Somit sollten deren vorhandenen Datenaufzeichnungsfähigkeiten untersucht und ggf. entsprechend der individuellen Bedürfnisse angepasst werden.
Dienste für Text- und Sprachchat#
Damit die Lehrveranstaltung einen zentralen Punkt für Ansagen und Kommunikationen besitzt, sind ein Text- und Sprachchat unerlässlich. Hierbei kann es hilfreich sein, einen Dienst zu wählen, der eine Kommunikation sowohl via Text als auch Sprache unterstützt.
Außerdem sollte hier die Möglichkeit bestehen, individuelle Teams anzulegen, damit die Gruppen einen abgeschlossenen Bereich besitzen. Zudem wäre eine Integration mit dem Projektmanagementdienst, so wie Versionsverwaltung denkbar, damit Tickets, so wie Commits in dem Chat einfach referenziert werden können.
Deshalb wäre hier ein Marktplatz für Erweiterungen ebenfalls hilfreich.
Da dieser Dienst essenziell für die Lehrveranstaltung ist, muss dieser auch außerhalb des Netzwerkes der Bildungseinrichtung erreichbar sein.
Die ausgewählten Werkzeuge, welche die den Text- und Sprachchat unterstützen, übernehmen Tätigkeiten der Datenaufzeichnung in einer LLUA. Somit sollten deren vorhandenen Datenaufzeichnungsfähigkeiten untersucht und ggf. entsprechend der individuellen Bedürfnisse angepasst werden.
Datenbanken#
Unter anderem für Lehrveranstaltungen, die auf Datenanalyse basieren, werden Datenbanken, so genannte Data Warehouses für die Teilnehmenden bereitgestellt.
Die Konfiguration der Rechte hängt von dem Lernziel ab. Sollte es rein um die Analyse von Daten gehen, so sollten die Rechte so aufgeteilt sein, dass Teilnehmende nur Zugriff auf ein ihnen bereitgestelltes Schema haben. Sollte der Anspruch sein, dass Teilnehmende lernen mit Datenbanken umzugehen, können ihnen erweiterte Rechte gestattet werden. Dabei muss beachtet werden, dass die Datenbank keine produktiven Daten der Dienste beherbergt, sondern lediglich eine Sandbox darstellt.
Da diese Datenbank auch kritische Daten beinhalten kann, ist es essenziell, dass diese lediglich innerhalb des Netzwerkes der Bildungseinrichtung erreichbar ist.
Konkrete Konfiguration der Komponenten einer LLUA#
In der folgenden Sektion wird konkret auf die Konfiguration der exemplarischen LLUA eingegangen.
Virtuelle Maschine (Server)#
Nginx Proxy Manager#
Diese Beschreibung ist übergreifend und für die einzelnen Softwareanwendungen in dem Modul: Setup der Komponenten einer LLUA zu finden
Crowd#
In dem Punkt Rechteverwaltung des Dienstes für Projektmanagement und Rechteverwaltung des Dokumentationsdienstes wurde über die Notwendigkeit der Rechteverwaltung der Dienste gesprochen. In der exemplarischen LLUA wird das Projektmanagement durch Jira abgebildet und der Dokumentationsdienst durch Confluence. Da beides Dienste von Atlassian sind, kann eine zentrale Rechteverwaltung mittels Crowd eingesetzt werden.
In Crowd können Gruppen von Personen erstellt werden, um diesen Gruppen in einem der Dienste bestimmte Rechte oder Rollen zuzuweisen. Ein weiteres wichtiges Feature von Crowd ist die Möglichkeit, Benutzer aus Verzeichnissen wie LDAP zu importieren. Eine genaue Beschreibung der Features von Crowd, so wie Möglichkeiten der Konfiguration findet sich unter der Atlassian Dokumentation für Crowd.
Anbindung an einen LDAP Dienst
Zur Anbindung eines LDAP Dienstes, kann dieser Anleitung gefolgt werden.
Lassen Sie sich dabei von dem technischen Personal unterstützen, welches Ihnen Zugang zu dem LDAP Dienst gewährt. Dieses kann Ihnen Auskunft über z. B. die folgenden Punkte geben:
- Conncetor
URLundPortBase DN
- Configuration
User configurationGroup configuration
LDAPS und SSL-Zertifikat importieren
Wenn Sie die verschlüsselte Variante von LDAP nutzen möchten (LDAPS), dann benötigen Sie ein für Ihre Domäne gültiges Zertifikat. Wie dieses Zertifikat z. B. für den Microsoft Active Directory Dienst erstellt und anschließend in Crowd importiert werden kann, ist hier beschrieben.
Wenn Sie Crowd wie hier beschrieben via Docker aufgesetzt haben, dann müssen Sie daran denken, den Keystore zu persistieren, ansonsten geht dieser bei einem Neustart des Containers verloren.
Dazu kopieren Sie sich den Keystore (den Inhalt aus dem /opt/java/openjdk/lib/security/cacerts Verzeichnis) aus dem laufenden Crowd Container und legen diesen unter ./volumes/crowd/jvm/security/cacerts_java_home ab.
Anschließend kommentieren Sie die folgende Zeile in der docker-compose.yml ein und starten den Container neu:
Rechteverwaltung und Gruppenstruktur
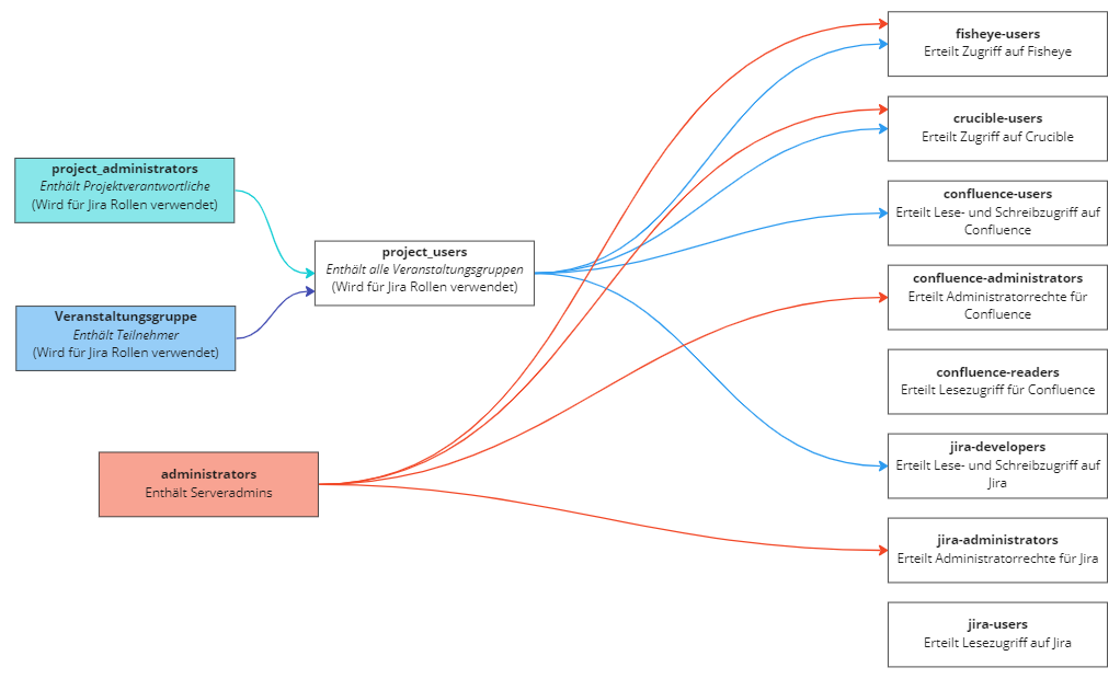
Die konkrete Konfiguration von Crowd in der exemplarischen LLUA wird hauptsächlich für die Benutzeradministration verwendet und ist an die LDAP Server des Fachbereichs Informatik der Universität Hamburg angebunden.
Hier werden alle Teilnehmenden synchronisiert, die in einer LDAP Gruppe des Fachbereichs eingetragen sind, die spezifisch für die Lehrveranstaltungen des Bereiches angelegt wurde.
Wie Sie eine solche Gruppe in Crowd importieren, konfigurieren Sie für das Directory unter Configuration > Group Configuration (s. o.).
Jira, Confluence, Fisheye und Crucible sind an Crowd angebunden, synchronisieren sich dementsprechend damit (für die Anbindung siehe hier jeweils unter "... und Crowd koppeln").
Die Gruppenstruktur ist wie folgt aufgebaut:
Personen eintragen
Personen werden nur direkt in oben farblich hinterlegte Gruppen eingetragen.
Um eine neue Veranstaltung anzulegen, wird wie folgt vorgegangen:
- Gruppe für Veranstaltung anlegen
- Teilnehmende in der Veranstaltungsgruppe eintragen
- Gruppe in project_users hinterlegen
Jira#
Für das Projektmanagement wird in der exemplarischen LLUA Jira eingesetzt. Im Folgenden wird die konkrete Konfiguration der Jira Instanz beschrieben.
Rechteverwaltung in Jira
Die Rechteverwaltung für Jira wird mittels Crowd, wie oben beschrieben, vorbereitet. Die Vergabe von Rechten in Jira erfolgt auf Projektebene. Eine genaue Erklärung der Rollen in Jira findet sich unter Seibert Media und Permissions made simple for Jira server.
Konfiguration von Projekten in Jira
In der exemplarischen LLUA wird die Rechteverwaltung der Projekte über Vorlagen gesteuert. Diese Vorlagen werden mithilfe der App Delegated Project Creator for Jira
erstellt (Link zu der App im Atlassian Marktplatz). Hierfür erstellt ein Jira Administrator
von den Veranstaltenden die Projektvorlagen (Link zu der Dokumentation).
Diese können dann von weiteren Veranstaltenden oder von Teilnehmenden genutzt werden, um neue Projekte aus diesen Vorlagen zu erstellen. Wie das geht, findet sich in der Nutzerdokumentation der App.
Der Vorgang zur Erstellung von solchen Vorlagen in der exemplarischen LLUA ist wie folgt:
- Projektrollen festlegen Link zur Doku
- Projektvorlagen erstellen Link zur Doku
Wie so eine beispielhafte Vorlage aussieht, findet sich im folgenden Bild:
Ein weiterer wichtiger Aspekt der Projekte in Jira sind die Arbeitsabläufe. Diese bestimmen, welche Aufgabentypen in einem Projekt vorkommen und in welcher Reihenfolge die Aufgaben abgearbeitet werden sollen. Wie man diese Konfiguriert wird in der Jira Dokumentation genauer erklärt.
Diese Arbeitsabläufe können global eingestellt werden, oder auf Projektlevel. In der exemplarischen LLUA gibt es eine Konfiguration für Issue-Typen für Scrum Projekte:
Wie die einzelnen Aufgabentypen abgearbeitet werden können, wird auch in den Arbeitsabläufen (siehe hier unter Workflows), auf Aufgabenlevel festgelegt. Hier können die Verzweigungen der Status (z. B. von In Arbeit zu Abbrechen) festgelegt werden. Jira bietet Standardkonfigurationen an, die meist auch völlig ausreichend sind.
Integration von Jira mit anderen Diensten
Die Kopplung von Jira und Crowd ist hier unter "Jira und Crowd koppeln" beschrieben.
Eine Integration mit Confluence und Fisheye / Crucible ist ebenfalls sinnvoll. Das kann mittels Anwendungs-Links in Jira konfiguriert werden. Wie das für Confluence geht findet sich in der Anleitung von Seibert Media oder Atlassian. Für Fisheye / Crucible findet sich die Konfiguration in der Atlassian Dokumentation.
Atlassian Marktplatz in Jira
Um die Funktionalität in Jira zu erweitern, kann eine Vielzahl von weiteren Apps installiert werden. Wie das geht, findet sich in der Dokumentation von Atlassian. Im folgenden Teil werden einige wichtige Apps vorgestellt, die in der exemplarischen LLUA zum Einsatz kommen.
Konfiguration der WorklogPRO App
Durch die WorklogPRO App, die im Atlassian Marktplatz zu finden ist, werden spezifische Funktionen zum Buchen von Zeiten ermöglicht. Einerseits wird ein Timer hinzugefügt, der es den Teilnehmenden ermöglicht, die aufgebrachte Zeit genauer zu buchen. Andererseits können auch benutzerdefinierte Felder zu den Worklog Erstellungsmasken hinzugefügt werden.
Unter anderem wurde in der exemplarischen LLUA Worktypes als neues Feld erstellt, welches Aufschluss über die Tätigkeiten hinter
der gebuchten Zeit geben. Wie das geht, ist in der Dokumentation von WorklogPRO genauer erklärt. Konkret wurde in der LLUA z. B. der Typ Research hinzugefügt, der signalisiert, dass die Zeit für Recherche aufgebracht wurde.
Außerdem kann durch das WorklogPRO einfacher auf die gebuchten Zeiten zugegriffen werden, um diese z. B. auf Projekt, oder Teilnehmendenebene überprüfen zu können.
Weitere Worktypes sind, die sich in der Nutzung der exemplarischen LLUA als sinnvoll herausgestellt haben:
Meeting: In der gebuchten Arbeitszeit wurde ... an einer Besprechung teilgenommen.Lecture: ... an einem Vortrag teilgenommen.Research: ... eine Recherche durchgeführt.Setup: ... ein Programm/Werkzeug installiert/konfiguriert.Implementation: ... Code oder ähnliches erstellt.Bugfix: ... ein Fehler behoben.Documentation: ... durchgeführte Arbeit dokumentiert.Testing: ... durchgeführte Arbeit getestet oder Programmtests geschrieben.Review: ... durchgeführte Arbeit anderer begutachtet.Management: ... Aufgaben und Personen geplant und koordiniert.Administration: ... Wartung/Aktualisierungen und andere administrative Tätigkeiten durchgeführt.
Wie Sie diese Daten vorverarbeiten und sammeln und teilweise analysieren können, ist in diesem Handbuch ebenfalls beschrieben:
Konfiguration der Delegated Project Creator App
Durch den Delegated Project Creator können Projektvorlagen sowie Berechtigungsvorlagen in Jira erstellt werden und bestimmte Teilnehmende diese Vorlagen nutzen, um neue Projekte zu erzeugen. Die App ist im Atlassian Marktplatz zu finden.
Die Beschreibung der Konfiguration in der exemplarischen LLUA wurde bereits in Konfiguration von Projekten in Jira angerissen.
Easy Agile Apps
Zur besseren Abwicklung agiler Praktiken wie Personas oder Roadmaps, wird in der exemplarischen LLUA das Erweiterungspaket von Easy Agile angewendet. Konkreter Easy Agile Personas, Programs, Roadmaps und TeamRythm. Diese sind auch alle über den Atlassian Marktplatz zu erhalten. Anleitungen zu der Konfiguration dieser sind jeweils in den einzelnen App Seiten auf dem Atlassian Marktplatz zu finden.
Confluence#
Die Dokumentationstätigkeiten in der exemplarischen LLUA werden durch Confluence abgedeckt.
Rechteverwaltung in Confluence
Die Rechteverwaltung in Confluence ist analog zu Jira, daher auch durch Crowd abgedeckt. Die Berechtigungen sind hier pro Space zu vergeben. Die Berechtigungen in Confluence sind von Team Neusta beschrieben.
Konfiguration von Spaces in Confluence
Um Spaces in Confluence anzulegen, wird sich in der exemplarischen LLUA der Vorlagenfunktion von Confluence bedient. Wann man welche Projekte nutzen sollte und weiterführende Konfigurationseinstellungen für diese, sind in der Atlassian Dokumentation zu finden.
In der exemplarischen LLUA handelt es sich meistens um Kurse, die mindestens ein Artefakt hervorbringen, weshalb grundsätzlich der Softwareprojekt-Space ausgewählt wird. Wenn eine Integration von Confluence und Jira vorliegt, kann man hierbei direkt das vorher in Jira angelegte, korrespondierende Projekt in der Erstellungsvorlage auswählen. Damit sind das Jira Projekt und der Confluence Space direkt miteinander verlinkt.
Die Berechtigungen sind auf Spaceebene zu vergeben. Hier können den Teilnehmenden weitestgehend die meisten Rechte zugewiesen werden. Dies ist auch noch einmal in der oben genannten Atlassian Dokumentation erklärt.
Integration von Confluence mit anderen Diensten
Die Kopplung von Confluence und Crowd ist hier unter "Confluence und Crowd koppeln" beschrieben.
Durch die vorherige Integration von Jira mit Confluence wird eine bidirektionale Verbindung zwischen den Diensten hergestellt. Daher ist eine weitere Integration nicht erforderlich.
Atlassian Marktplatz für Confluence
Auch Confluence hat Zugang zu den Atlassian Marktplatz. Dadurch kann die Funktionalität des Dienstes erweitert werden. Wie das funktioniert, ist in der Atlassian Dokumentation genauer erklärt. Im Folgenden werden einige Apps vorgestellt, die in der exemplarischen LLUA zum Einsatz kommen.
Konfiguration der Draw.io App
Mithilfe der Draw.io App in Confluence, können Draw.io Diagramme direkt in die Confluence Seiten eingebunden werden, sind damit direkt auf den Seiten ersichtlich und können von da aus bearbeitet werden. Diese App findet sich im Atlassian Marktplatz.
Wie die App konfiguriert werden kann und wie diese benutzt wird, ist von Seibert Media genauer erklärt.
Konfiguration der Forms App
Durch die App Forms for Confluence, erhältlich im Atlassian Marktplatz, können leicht Umfragen erstellt und ausgewertet werden. Das ist im Rahmen der LLUA besonders hilfreich für z. B. Gruppenzuordnung der Teilnehmenden, Stimmungsbarometer und rudimentäre Erhebung des Vorwissens.
Wie diese App genutzt werden kann, ist in der Nutzerdokumentation beschrieben.
Konfiguration der Access Log App
Um den Zugriff auf die einzelnen Ressourcen in Confluence aufzuzeichnen, kann die Access Log App genutzt werden. Die App muss lediglich installiert und nicht weiter konfiguriert werden.
Wie Sie diese Daten vorverarbeiten und sammeln und teilweise analysieren können, ist in diesem Handbuch ebenfalls beschrieben:
Versionsverwaltung in Confluence
Confluence besitzt eine integrierte Versionsverwaltung für die Dokumentenseiten und für die hochgeladenen Anhänge auf den Seiten. Hier können Änderungen von Seiten verfolgt werden und notfalls auch Rückgängig gemacht werden. Weitergehende Informationen zu der Versionierung in Confluence finden sich auf Seibert Media.
Fisheye / Crucible#
Zurzeit keine Beschreibung
Data Warehouse#
Das hier verwendete Data Warehouse besteht aus einer PostgreSQL Instanz, einem Dateispeicher und einem NGINX File Server.
Legen Sie entsprechend Ihren Bedürfnissen Datenbanken und BenutzerInnen an und setzen Sie die entsprechenden Rechte.
Sie könnten z. B. eine DB anlegen, in welcher dann entsprechende Schemata erstellt werden (siehe Sternschema, Quellen und Senken sowie Daten laden).
Alle DB-Managementtätigkeiten können Sie z. B. mit einem Client wie Dbeaver durchführen.
Um den Zugriff auf die vom NGINX File Server zum Download bereitgestellten Dateien einzuschränken, können Sie z. B. HTTP authentication. Hier ist beschrieben, wie Sie dies mit NGINX umsetzen können.
Mattermost#
Für die Kommunikation innerhalb der exemplarischen LLUA ist Mattermost vorgesehen.
In der exemplarischen LLUA startet jeder Kurs mit der Erstellung eines eigenen Mattermost Teams. Wie der Prozess der Teamerstellung funktioniert, ist in der Mattermost Dokumentation zu finden.
Standardmäßig besitzt jedes neu erstellte Team einen Town Square Kanal, in dem alle Mitglieder automatisch hinzugefügt werden, dieser
daher für Ansagen seitens der Veranstaltenden genutzt werden sollte. Die Erstellung von Kanälen für die einzelnen Teams in den Kursen
sollte von den Teilnehmenden selbst übernommen werden. Wie das Funktioniert findet sich in einer Anleitung der FH Münster.
Da Mattermost keine Integration zu den LDAP Servern der Universität besitzt (nur in der kostenpflichtigen Variante möglich), müssen sich die Teilnehmenden selbst Accounts auf der jeweiligen Mattermost Seite erstellen.
Datenanalyse
Um die Zuordnung und ggf. die Psuedonymisierung in der Datenverarbeitung über die Anwendungen hinweg zu vereinfachen, sollte darauf geachtet werden, dass alle Personen die gleiche E-Mail-Adresse verwenden, wie sie auch in dem hier genutzten universitären Account genutzt wird, welcher via LDAP in Crowd importiert wird.
So lassen sich die Accounts in Mattermost einfach mit denen der anderen Anwendungen in Verbindung bringen.
Danach müssen die Teilnehmenden von den Veranstaltenden in das jeweilige Team hinzugefügt werden. Wie das geht, ist von der Uni Kassel genauer erklärt.
Da Mattermost (zum Zeitpunkt er Erprobung der exemplarischen LLUA) lediglich Textkommunikation unterstützte, war die Einbindung eines Sprachdienstes notwendig. Dazu wird BigBlueButton genutzt. Die Integration mit BigBlueButton erfolgt über die Installation des BigBlueButton Plugin aus dem Mattermost Marktplatz. Wie das eingerichtet werden kann, findet sich in der Github Dokumentation des Plugins.
Generell können über die Systemkonsole in Mattermost beliebige Plugins installiert werden. Allerdings gibt es auch über den Marktplatz hinaus Wege, Plugins zu installieren. Alle Wege hierfür sind auf Inmotion Hosting erklärt.
Des weiteren können z. B. Jira und Mattermost miteinander integriert werden. Die Möglichkeiten und Einrichtung sind der offiziellen Mattermost Beschreibung zu entnehmen.


